调转至导航菜单
调转至搜索框
调转至页脚
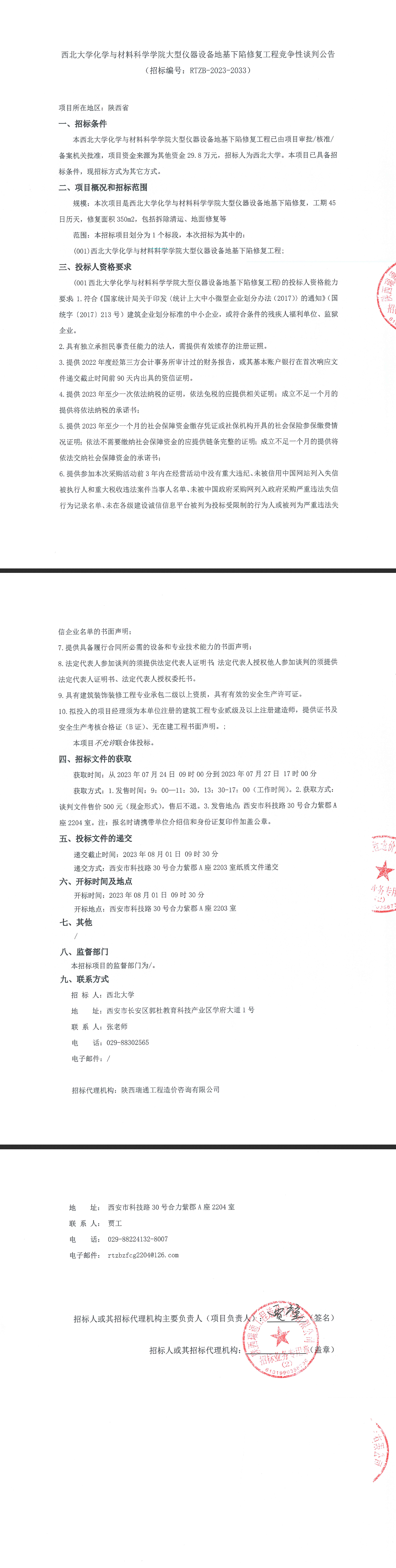
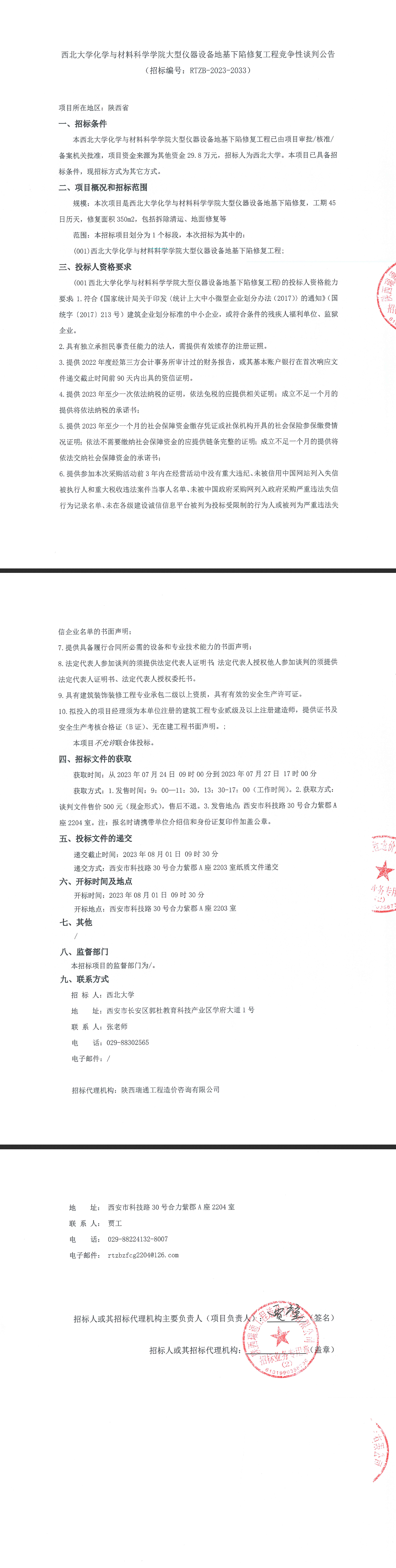
九游会在线登录官网化学与材料科学学院大型仪器设备地基下陷修复工程竞争性谈判公告
作者:采购与招标办公室
编辑:赵丹
时间:2023-07-24
原文链接
< 上一篇
九游会在线登录官网地质学国家级实验教学示范中心实验室改造项目竞争性谈判公告
九游会在线登录官网化学与材料科学学院主楼七/八层楼道翻新项目竞争性谈判公告
下一篇 >
首页
>
信息公开
>
正文
复杂检索
在校学生
|
教职员工
|
校友
|
考生及访客
|
合作者
校长信箱
|
OA
|
网办
|
信息门户
|
学生邮箱
|
教工邮箱
|
信息公开
|
ENGLISH
九游会在线登录官网
首页
九游会(中国)
学校简介
历史沿革
现任领导
历任领导
学校标识
机构设置
组织机构
院系设置
师资队伍
师资概况
两院院士
国家部委人才项目
陕西省人才项目
校内人才项目
仲英青年学者项目
外聘专家
教师个人主页
合作交流
国际合作部
国际教育学院
中亚学院
海外留学服务中心
国内合作与校友工作处
中华文化培训学院
教育科研
本科生教育
研究生教育
留学生教育
思政教育
继续教育
理工科研
文科科研
教育资源
西南学堂
招生就业
毕业生就业信息
本科招生
硕士招生
博士招生
专业学位招生
继续教育招生
软职招生
留学生招生
公共资源
西大电话
班车时刻表
重点学科
财务信息查询
在线支付平台
资产管理
图书馆
档案馆
博物馆
期刊导航
学校校历
效能建设
九游会(中国)
学校简介
历史沿革
现任领导
历任领导
学校标识
机构设置
组织机构
院系设置
师资队伍
师资概况
两院院士
国家部委人才项目
陕西省人才项目
校内人才项目
仲英青年学者项目
外聘专家
教师个人主页
合作交流
国际合作部
国际教育学院
中亚学院
海外留学服务中心
国内合作与校友工作处
中华文化培训学院
教育科研
本科生教育
研究生教育
留学生教育
思政教育
继续教育
理工科研
文科科研
教育资源
西南学堂
招生就业
毕业生就业信息
本科招生
硕士招生
博士招生
专业学位招生
继续教育招生
软职招生
留学生招生
公共资源
西大电话
班车时刻表
重点学科
财务信息查询
在线支付平台
资产管理
图书馆
档案馆
博物馆
期刊导航
学校校历
效能建设
华体会最新官方
|
IM最新官方
|
星空注册
|
乐竞(中国)体育官方网站
|
YIYOU.COM易游
|
BD.COM半岛体育(中国)科技公司
|
华体会在线
|
ANBO.COM_安博(中国)
|
宝威官方(中国)总部
|